首页
学院概况
学院介绍
学院领导
机构设置
学院荣誉
通知公告
专业建设
现代物流管理
移动商务
电子商务
人力资源管理
跨境电子商务
市场营销
中小企业创业与经营
师资队伍
教育教学管理人员
市场营销教研室
电子商务教研室
跨境电商教研室
物流教研室
教学科研
教研教改
行业动态
实习实训
课程思政
团学园地
团学机构
团学新闻
学生事务
心理辅导
团学风采
党建思政
党建动态
入党导航
党务公开
招生就业
政策导读
招就专栏
校友风采
校企合作
师生风采
商贸首页
当前位置:
首页
>
通知公告
>
正文
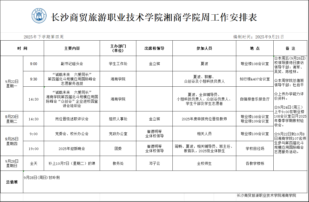
2025年下学期第4周工作安排表
【 发布日期:2025年09月21日 16:09 】
上一条:
2025年下学期第5周工作安排表
下一条:
2025年下学期第3周工作安排表
【
关闭
】
Copyright©2023 版权所有@长沙商贸旅游职业技术学院湘商学院
联系地址:长沙市雨花区圭白路16号 邮编:410116